Tuesday April 2026

হটলাইন

কনটেন্টটি শেষ হাল-নাগাদ করা হয়েছে: বুধবার, ৯ জুন, ২০২১ এ ১০:১৪ PM

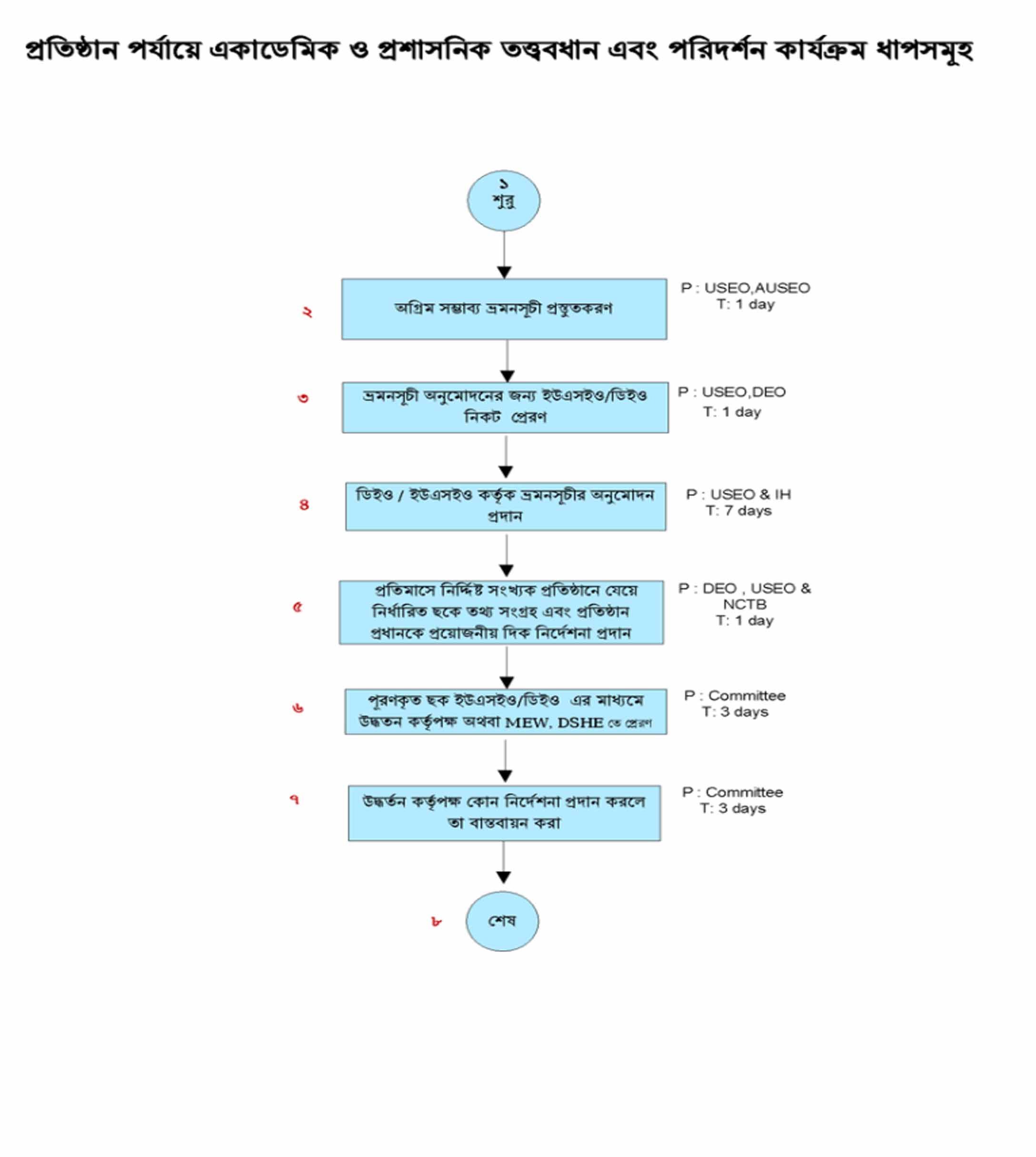
০৩. প্রতিষ্ঠান পর্যায়ে একাডেমিক ও প্রশাসনিক তত্ত্বাবধান এবং পরিদর্শন কার্যক্রম

কন্টেন্ট: সেবা এবং ধাপ

সেবা প্রদানকারী অফিসের নাম

দায়িত্বপ্রাপ্ত কর্মকর্তা/কর্মচারী

সেবা প্রাপ্তির স্থান

প্রয়োজনীয় সময়

মন্তব্য

উপজেলা মাধ্যমিক শিক্ষা অফিস

উপজেলা মাধ্যমিক শিক্ষা অফিসার,

সহকারী উপজেলা মাধ্যমিক শিক্ষা অফিসার

উপজেলা মাধ্যমিক শিক্ষা অফিস

প্রতি বছর ডিসেম্বর মাসের মধ্যে, তবে বিতরণের কাজ শেষ হওয়ার সময়ের সাথে উপজেলায় পুস্তক পৌছার বিষটি জড়িত

সেবা প্রদানের সংক্ষিপ্ত বিবরণ

সেবা প্রাপ্তির শর্তাবলি

প্রয়োজনীয় কাগজপত্র

প্রয়োজনীয় ফি/ট্যাক্স/ আনুষঙ্গিক খরচ

সংশ্লিষ্ট আইন/বিধি/নীতিমালা

নির্দিষ্ট সেবা পেতে ব্যর্থ হলে পরবর্তী প্রতিকারকারী কর্মকর্তা

জেলা শিক্ষা অফিসার

সেবা প্রদান/প্রাপ্তির ক্ষেত্রে অসুবিধাসমূহ

) নাগরিক পর্যায়

পরিদর্শন প্রতিবেদনের প্রেক্ষিতে সাধারনত: কোন ব্যবস্থা গ্রহণ না করা। প্রতিষ্ঠান প্রধানগণের ছুটি ম্যানেজিং কমিটির নিকট থাকায় প্রতিষ্ঠান প্রধানগণ তাদের প্রয়োজন মাফিক ছুটি নিয়ে প্রতিষ্ঠান থেকে চলে যাওয়ার বিষয়টি শিক্ষা বিভাগীয় কর্মকর্তাদের গোচরে না থাকায় শিক্ষা বিভাগীয় কর্মকর্তাগণ ফলপ্রসূ তত্ত্বাবধান বা মনিটরিং করতে পারে না ।

) সরকারি পর্যায়

প্রতিষ্ঠান প্রধানগণের ছুটিতে যাওয়ার বিষয়টি যথাসময়ে সংশ্লিষ্ট শিক্ষা বিভাগীয় কর্মকর্তাদের গোচরে আনার বিষয়ে বাধ্যবাধকতা না থাকা । প্রতিষ্ঠানের শ্রেণি কার্যক্রমের সময়সূচিটি যথাসময়ে সংশ্লিষ্ট শিক্ষা বিভাগীয় কর্মকর্তাদের অবহিত করার বিষয়ে বাধ্যবাধকতা না থাকা ।

বিবিধ/অন্যান্য

০৩. প্রতিষ্ঠান পর্যা...

এক্সেসিবিলিটি

স্ক্রিন রিডার ডাউনলোড করুন